- Problēma: TraumaPar psiholoģiskās traumas ietekmi uz cilvēku.
- Scenārija izvēleKā izvēlēties tēmu un sižetu stāsta zīmēšanai?
- Dialoga veidošanaStāstīšana kā dialogs rīks
- Stāsta daļu gamifikācijaZīmēšanas un gamifikācijas rīki
- Sagaidāmie rezultātiKā tam vajadzētu palīdzēt?
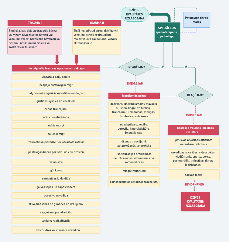
Problēma: Trauma
Par psiholoģiskās traumas ietekmi uz cilvēka dzīvi

Scenārija izvēle
Kā izvēlēties tēmu un scenāriju stāsta zīmēšanai
Scenārija izvēle
Kā izvēlēties tēmu un scenāriju stāsta zīmēšanai?
1. Tests: Kādu stāstu veidot savam bērnam?
Testa mērķis: Palīdzēt vecākiem noteikt interaktīvā stāsta tēmu saziņai ar bērnu, ņemot vērā viņa emocionālo stāvokli un vajadzības.
Instrukcija: Izvēlieties atbildi, kas vislabāk atbilst jūsu situācijai.
Veiciet 1. testu
Kā jūs novērtējat pašreizējo bērna stāvokli?
- a) Bērns izskatās satraukts vai nobijies.
- b) Bērns ir noslēgts vai agresīvs.
- c) Bērns jūtas laimīgs, bet viņam ir grūti pieņemt uzslavu.
- d) Bērnam trūkst pārliecības par sevi vai viņš neredz savu nākotni.
Kas jūs visvairāk uztrauc bērna uzvedībā?
- a) Viņš nespēj aprakstīt savas jūtas vai emocijas.
- b) Viņš nereaģē uz atbalstu vai izvairās no sarunām.
- c) Viņš jūt lepnumu, bet kautrējas runāt par saviem panākumiem.
- d) Viņš bieži izjūt trauksmi, baidās vai izvairās runāt par nākotni.
Vai esat novērojuši kādus nozīmīgus notikumus, kas varētu būt ietekmējuši bērnu?
- a) Bērns bija konflikta liecinieks vai pārdzīvoja traumatisku notikumu.
- b) Bērna dzīvē gaidāmas lielas pārmaiņas (piemēram, pārcelšanās, jauna skola).
- c) Nekādu būtisku notikumu nav bijis, bet bērns izskatās nepārliecināts par sevi.
- d) Bērns nesen ir sasniedzis ko nozīmīgu, bet viņam joprojām nepieciešama motivācija.
Kā jūs raksturotu attiecības ģimenē?
- a) Dažkārt pietrūkst kontakta vai savstarpējas sapratnes.
- b) Ir grūtības ikdienas saziņā ar bērnu.
- c) Attiecības ir labas, bet bērnam nepieciešams emocionāls atbalsts.
- d) Ģimenē valda harmonija, bet jūs vēlaties turpināt atbalstīt bērna panākumus.
Rezultāti:
- Lielākā daļa atbilžu “a”: Izvēlieties stāstus no kategorijas "Stāsti kā izskaidrojums piedzīvotajam/redzētajam". Tie palīdzēs bērnam izprast sarežģītas situācijas, pārvarēt traumatiskus notikumus vai zaudējumus un tikt galā ar savām emocijām.
- Lielākā daļa atbilžu “b”: Jums piemēroti būs stāsti no kategorijas "Emocionālā puzle". Tie palīdzēs bērnam pārvarēt bailes, nevēlamu uzvedību, agresiju vai sagatavoties būtiskām pārmaiņām dzīvē.
- Lielākā daļa atbilžu “c”: Izveidojiet stāstu no kategorijas "Veiksmes stāsts", kas palīdzēs bērnam pieņemt uzslavu, sajust lepnumu par saviem sasniegumiem, pārvarēt kautrīgumu un atrast motivāciju jaunām lietām.
- Lielākā daļa atbilžu “d”: Stāsti no kategorijas "Katastrofa" – "Drošais apvalks" palīdzēs bērnam veidot pārliecību par sevi, saskatīt nākotni un pārvarēt pašvērtējuma samazināšanos vai citu noniecināšanu.
Šī pieeja ļauj automātiski izvēlēties piemērotu stāstu kategoriju bērna attīstībai, balstoties uz viņa emocionālo stāvokli un vajadzībām.
Veiciet 2. testu, ja pēc 1. testa rezultātiem jums jāizvēlas stāsts no kategorijas "Stāsti kā izskaidrojums piedzīvotajam/redzētajam".
2. tests: Vai jūsu bērnam varētu būt nepieciešama palīdzība traumatiskas pieredzes dēļ?
Testa mērķis: Palīdzēt noteikt, vai bērns ir piedzīvojis traumatisku situāciju, kas varētu ietekmēt viņa emocionālo un fizisko stāvokli, un vai ir nepieciešams vērsties pie speciālista.
Instrukcija:
Atbildiet uz jautājumiem, kas visprecīzāk raksturo jūsu bērna situāciju un pašsajūtu.
Veiciet 2. testu
1. daļa: Vai jūsu bērns ir piedzīvojis traumatisku situāciju?
- Vai bērna dzīvē ir noticis kāds no šiem gadījumiem? (atzīmējiet visus, kas atbilst):
- a) Fiziska vai seksuāla vardarbība.
- b) Atgrūšana, emocionāla vardarbība vai uzticības nodevība no tuva cilvēka puses.
- c) Tuva cilvēka nāve, šķiršanās vai nopietna slimība.
- d) Vardarbība ģimenē, ko bērns redzējis savām acīm.
- e) Ceļu satiksmes negadījums, katastrofa vai dabas stihija.
- f) Iebiedēšana, izsmiešana vai pazemošana skolā.
- g) Sāpīgas medicīniskas procedūras vai apdraudējums veselībai.
- h) Vardarbības liecinieks (apšaudes, kautiņi, laupīšanas u.c.).
- i) Policijas rīcība vai kāda tuvinieka arests.
- j) Militāras darbības.
2. daļa: Bērna emocionālā stāvokļa pazīmes
Vai jūs novērojat bērnam uzmācīgas atmiņas vai reakcijas uz traumu?
- a) Jā, viņš bieži atceras traumatisko notikumu un izjūt spēcīgu stresu.
- b) Reizēm atceras, bet bez spēcīgas emocionālas reakcijas.
- c) Nē, šādu atmiņu nav.
Vai bērnam ir miega traucējumi?
- a) Pastāvīgi – murgi vai grūtības aizmigt.
- b) Reizēm guļ slikti pēc saspringtas dienas.
- ) Nē, ar miegu problēmu nav.
Vai novērojat fiziskus simptomus bez acīmredzama iemesla?
- a) Galvassāpes, sāpes vēderā, apetītes trūkums – tas notiek bieži.
- b) Reti, bet tādas sūdzības ir bijušas.
- c) Nē, fizisku sūdzību nav.
Vai bērna saziņa ar citiem cilvēkiem ir mainījusies?
- a) Jā, viņš izvairās no draugiem vai iecienītām nodarbēm.
- b) Viņa aktivitāte ir nedaudz samazinājusies, bet interese joprojām ir.
- c) Nē, viņš uzvedas kā parasti.
3. daļa: Bērna emocionālais un uzvedības stāvoklis
Vai bērns ir kļuvis aizkaitināmāks vai agresīvāks?
- a) Jā, viņa uzvedība šajā ziņā ir būtiski mainījusies.
- b) Reizēm viņš mēdz būt aizkaitināms.
- c) Nē, viņš uzvedas mierīgi.
Vai jūs novērojat bērnam trauksmi vai bailes bez redzama iemesla?
- a) Viņš ir pastāvīgi piesardzīgs vai nobijies.
- b) Ir brīži, kad jūtama trauksme.
- c) Nē, viņš izskatās mierīgs.
Vai bērnam ir grūtības ar koncentrēšanos un mācīšanos?
- a) Jā, viņam ir grūti koncentrēties un apgūt jaunu informāciju.
- b) Ir nelielas grūtības, bet tās nav būtiskas.
- c) Nē, viņa uzmanība un mācīšanās spējas nav mainījušās.
Rezultāti
- 1. daļa: Ja atbildējāt “jā” uz vienu vai vairākiem jautājumiem, pastāv iespēja, ka traumatiskā situācija ir ietekmējusi bērnu.
- 2. un 3. daļa:
- Pārsvarā atbildes “a”: Jūsu bērnam varētu būt PTSS (pēctraumatiskā stresa sindroma) pazīmes. Ieteicams vērsties pie psihologa vai psihoterapeita, lai veiktu padziļinātu izvērtējumu un saņemtu atbilstošu palīdzību.
- Pārsvarā atbildes “b”: Bērnam var būt atsevišķi stresa simptomi, kuriem nepieciešama jūsu uzmanība. Ieteicams atbalstīt bērnu, veidot mājās drošu un mierīgu atmosfēru, un, ja nepieciešams, konsultēties ar speciālistu. Var palīdzēt interaktīvs stāsts par pagātnes notikumiem, ja noticis kaut kas nepatīkams.
- Pārsvarā atbildes “c”: Nav būtisku posttraumatiskā stresa pazīmju. Tomēr ir svarīgi turpināt vērot bērna emocionālo stāvokli un nodrošināt atbalstu. Interaktīvs stāsts par pagātnes notikumiem var būt noderīgs arī šajā gadījumā.
Piezīme: Šis tests palīdz noteikt iespējamo traumatisko notikumu sekas un sniedz vecākiem orientieri nākamajām darbībām.
Padomi, kā veidot dialogu
Stāstīšana kā dialogs rīks
Kā vecākiem veidot dialogu ar bērnu, izmantojot terapeitisku stāstu radīšanu planšetē.
- Sāciet ar varoņa izvēli
- Jautājiet bērnam: "Kas būs mūsu stāsta galvenais varonis? Vai tas būsi tu pats, dzīvnieks vai varbūt supervaronis?"
- Ļaujiet bērnam uzzīmēt varoni planšetē vai iztēloties viņu.
- Izveidojiet varoņa pasauli
- Izdomājiet kopā, kur varonis dzīvo: "Kāda ir viņa māja? Kas to ieskauj? Uzzīmē, kā tas izskatās!"
- Piedāvājiet pievienot detaļas: ziedus, varoņa iemīļoto ēdienu, viņa mīļāko vietu.
- Aprakstiet ikdienas dzīvi
- Sāciet stāstu ar pozitīvu noti: "Pastāsti, ko varonis dara katru dienu. Kas viņam patīk? Kas viņu iepriecina?"
- Bērns var zīmēt atsevišķas ainas: rītu, rotaļas, pastaigas.
- Ieviesiet problēmu
- Jautājiet: "Kas varētu notikt ar mūsu varoni? Varbūt viņš kaut ko pazaudēja, apmaldījās vai kaut kas viņu nobiedēja?"
- Ļaujiet bērnam uzzīmēt šo mirkli un izskaidrot, kā jūtas varonis.
- Apspriediet varoņa emocijas
- Sakiet: “Kā tev šķiet, ko varonis jūt šajā situācijā? Kāpēc viņš tā jūtas?”
- Kopā uzzīmējiet, kā izskatās varoņa bailes, skumjas vai pārsteigums.
- Meklējiet risinājumu kopā
- Jautājiet: “Ko varonis varētu darīt, lai pārvarētu šo situāciju? Kurš viņam varētu palīdzēt?”
- Bērns var uzzīmēt risinājumu: varonis lūdz palīdzību draugam, izdomā plānu vai atrod kaut ko noderīgu.
- Veiksmīgi noslēdziet stāstu
- Apkopojiet: “Ko tagad jūt varonis, kad viss ir izdevies? Ko viņš iemācījās pēc šī piedzīvojuma?”
- Ļaujiet bērnam uzzīmēt varoni laimīgu savā pasaulē.
- Apspriediet stāstu
- Jautājiet: “Kā tev šķiet, kam šis stāsts ir līdzīgs? Vai tev ir gadījies kas līdzīgs?”
- Bērns var pastāstīt par savām izjūtām, un tas palīdzēs jums viņu labāk izprast.
- Saglabājiet stāstu
- Sakiet: “Šis stāsts ir mūsu kopīgs piedzīvojums. Saglabāsim to, lai varētu vēlreiz apskatīt vai turpināt nākamreiz.”
- Jūs varat izdrukāt zīmējumus vai saglabāt tos planšetē.
- Slavējiet bērnu
- Vienmēr uzslavējiet viņa centību: “Tu tik lieliski izdomāji! Varonis ir tik spēcīgs un gudrs — gluži kā tu!”
10 noteikumi, kā veidot dialogu ar bērnu
- Klausieties, ne tikai runājiet. Nepārtrauciet bērnu. Ļaujiet viņam izteikties, pat ja viņš ilgi meklē vārdus.
- Nekritizējiet uzreiz. Izvairieties no frāzēm kā: “Tas nav pareizi!” vai “Kādas muļķības!” — tas var noslēgt bērnu.
- Uzdodiet atvērtus jautājumus. Piemēram: “Ko tu par to domā?”, “Kā tu jūties?”
- Parādiet savu uzmanību. Izslēdziet telefonu, skatieties acīs, pamājiet ar galvu — lai bērns justu, ka jūs tiešām klausāties.
- Runājiet mierīgi. Pat ja bērns ir izdarījis kaut ko nepareizi, paskaidrojiet bez kliegšanas. Mierīgs tonis veido uzticēšanos.
- Neapspriediet un nenosodiet bērna jūtas. Piemēram: “Es saprotu, ka tu esi dusmīgs,” nevis “Nedusmojies!”
- Skaidrojiet saprotami. Izmantojiet vārdus, ko bērns saprot, un īsus teikumus.
- Atbalstiet sarunu ar piemēriem. Piemēram: “Man arī tā bija, kad biju mazs.”
- Slavējiet no sirds. Novērtējiet bērna centienus, pat ja rezultāts nav ideāls: “Tu tiešām labi pacenties!”
- Esiet atvērti jebkurai tēmai. Bērnam ir jājūt, ka ar jums var runāt par jebko — bez bailēm.
Tests: Cik labi jūs protat veidot dialogu ar savu bērnu?
Izvēlieties vienu no trim atbilžu variantiem:
- A: Vienmēr
- B: Dažkārt
- C: Nekad vai reti
1. Vai dodat bērnam iespēju izteikties līdz galam, nepārtraucot?
A: Vienmēr uzmanīgi klausos. B: Klausos, bet dažkārt pārtraucu. C: Bieži pārtraucu vai pabeidzu viņa teikto.
2. Vai jautājat bērnam par viņa jūtām un domām?
- A: Regulāri jautāju un uzmanīgi klausos atbildes.
- B: Runāju par jūtām tikai laiku pa laikam.
- C: Reti vai vispār nejautāju par viņa emocijām.
3. Vai izvairāties no kritikas vai nosodījuma sarunas laikā ar bērnu?
- A: Vienmēr cenšos runāt bez nosodījuma.
- B: Dažkārt kritizēju, bet ne bieži.
- C: Bieži kritizēju vai nosodu.
4. Vai izskaidrojat savus lūgumus vai piezīmes skaidri un bez agresijas?
- A: Vienmēr paskaidroju saprotami un mierīgi.
- B: Paskaidroju, bet ne vienmēr kontrolēju emocijas.
- C: Dažkārt runāju asi vai bez skaidrojuma.
5. Vai uzturat acu kontaktu sarunas laikā ar bērnu?
- A: Vienmēr skatos viņam acīs, rādot uzmanību.
- B: Dažkārt novēršos, bet cenšos skatīties.
- C: Bieži novēršos vai vispār neuzturu kontaktu.
6. Vai veicināt to, lai bērns uzdotu jautājumus vai izteiktu savas domas?
- A: Pastāvīgi to atbalstu.
- B: Dažreiz, bet ne regulāri.
- C: Gandrīz neatbalstu vai neuzskatu to par svarīgu.
7. Vai pamanāt un slavējat bērna centienus, pat par nelieliem sasniegumiem?
- A: Regulāri slavēju viņa centību.
- B: Slavēju, bet ne vienmēr pamanu sīkumus.
- C: Reti vai gandrīz nemaz neslavēju.
8. Vai spējat mierīgi izteikt neapmierinātību bez kliegšanas?
- A: Vienmēr cenšos runāt mierīgi.
- B: Dažkārt paceļu balsi.
- C: Bieži kliedzu vai izsaku neapmierinātību asi.
9. Vai parādat bērnam, ka viņa domas jums ir svarīgas?
- A: Pastāvīgi uzsveru, ka viņa viedoklis ir nozīmīgs.
- B: Dažreiz, bet ne vienmēr to parādu.
- C: Reti vai vispār neuzsveru to.
10. Vai noslēdzat sarunu ar bērnu pozitīvā noskaņā, pat pēc konflikta?
- A: Vienmēr cenšos izlīgt un noslēgt sarunu pozitīvi.
- B: Dažreiz atrisinu konfliktu, bet ne vienmēr pozitīvi.
- C: Bieži atstāju visu neatrisinātu vai saspringtu.
Punktu skaitīšana:
A = 3 punkti B = 2 punkti C = 1 punkts
Rezultāti:
26–30 punkti:
Jūs lieliski protat veidot dialogu ar savu bērnu! Jūsu uzmanība, sapratne un mierīgums rada uzticības un atbalsta atmosfēru. Turpiniet tāpat!
20–25 punkti:
Jūsu saziņas līmenis ar bērnu ir labs, taču ir lietas, ko varētu uzlabot. Pievērsiet vairāk uzmanības bērna izjūtām un biežāk ieklausieties viņā.
15–19 punkti:
Dialogs ar bērnu prasa uzlabojumus. Iespējams, jūs bieži novēršaties vai pārāk asi izpaužat savas emocijas. Strādājiet pie pacietības un emocionāla atbalsta sniegšanas.
Mazāk nekā 15 punkti:
Ir nopietnas problēmas saziņā ar bērnu. Iespējams, jūs vairāk kritizējat nekā klausāties vai ignorējat bērna emocionālās vajadzības. Centieties izveidot drošu vidi sarunai, sākot ar vienkāršiem jautājumiem un uzmanīgu klausīšanos.
Stāsta veidošana
Ko bērnam dod terapeitiska stāsta veidošana
- Emociju izlāde Bērns var izpaust jūtas, kuras ir grūti pateikt tieši — piemēram, bailes, dusmas vai skumjas.
- Savu pārdzīvojumu izpratne Caur stāstu bērns iemācās nosaukt savas emocijas un saprast, kā tās viņu ietekmē.
- Atvieglojums no smagas pieredzes Runājot par traumatiskajiem notikumiem, bērns mazina iekšējo spriedzi un sāk just atvieglojumu.
- Kontroles sajūta pār situāciju Stāstot stāstu, bērns kļūst par savu pārdzīvojumu "autoru", nevis vienkārši notikumu upuris.
- Pozitīva nobeiguma veidošana Bērns var atrast veidus, kā pabeigt stāstu uz pozitīvas nots, kas palīdz rast cerības sajūtu.
- Uzticības veidošana Stāstīšanas process stiprina saikni ar pieaugušo, kurš klausās un atbalsta.
- Iztēles un pašizpausmes attīstīšana Stāsta veidošana attīsta radošo domāšanu un ļauj bērnam atrast savu veidu, kā runāt par pārdzīvojumiem.
- Risinājumu meklēšana Izdomātā sižetā bērns var izmēģināt dažādus veidus, kā atrisināt savas problēmas.
- Baiļu mazināšana Nosauktās problēmas šķiet mazāk biedējošas, ja par tām var runāt spēles vai stāsta formā.
- Pašrefleksijas prasmes Bērns iemācās analizēt sevi, saprast, kāpēc viņš jūtas tā, kā jūtas, un kā ar to sadzīvot.
Ko vecākiem dod terapeitiskā stāsta veidošana kopā ar bērnu
- Labāka bērna izpratne Caur stāstu vecāki uzzina, kas bērnu satrauc, kādas ir viņa bailes, pārdzīvojumi un sapņi.
- Emocionālā saikne Kopīga stāsta veidošana stiprina uzticību un satuvina vecākus ar bērnu.
- Atbalsta instruments Tas ir veids, kā palīdzēt bērnam pārdzīvot sarežģītus notikumus, neliekot runāt tieši par sāpēm.
- Iespēja ieraudzīt problēmu no citas puses Stāsts bieži palīdz saprast, kā bērns redz un izjūt situāciju.
- Sarunas konteksts Par sarežģītām tēmām ir vieglāk runāt, izmantojot izdomātus varoņus vai pasaku situācijas.
- Ceļš uz konfliktu risināšanu Vecāki var ieraudzīt, kur bērns jūtas ievainojams, un kopīgi atrast veidus, kā viņam palīdzēt.
- Spriedzes mazināšana ģimenē Stāsts ļauj drošā formā izteikt problēmas, tādējādi mazinot emocionālo spriedzi.
- Līdzdalības sajūta bērna dzīvē Vecāki kļūst par aktīviem procesa dalībniekiem, kas bērnam palīdz sajusties nozīmīgam un vajadzīgam.
- Iespēja mācīt caur spēli Vecāki var parādīt bērnam, kā pārvarēt grūtības, modelējot tās stāstā.
- Pašu vecāku uztveres uzlabošana par savu lomu Kopīgā radošā darbība atgādina vecākiem, cik svarīgs ir viņu atbalsts, un ļauj justies lepniem par savu lomu bērna dzīvē.
Kā motivēt bērnu veidot terapeitisku stāstu
- Izveidojiet drošu vidi Runājiet klusā vietā, kur bērns jūtas droši un pasargāti.
- Sāciet ar vienkāršo Uzdodiet vienkāršu jautājumu: “Kas tevi iepriecināja?” vai “Kas šodien bija interesants?”
- Izmantojiet rotaļu formas Zīmēšana, stāstu un komiksu veidošana palīdz bērnam izpaust emocijas.
- Piedāvājiet sākt ar izdomātu tēlu Piemēram: “Pastāsti par varoni, kurš kaut ko pārdzīvoja. Kas ar viņu notika?”
- Neizdariet spiedienu Ja bērns klusē, tas ir normāli. Dodiet viņam laiku un parādiet, ka esat blakus.
- Atbalstiet jebkādu sākumu Piemēram: “Ir svarīgi, ka tu to pateici”, pat ja bērns pateicis tikai ko īsu vai vienkāršu.
- Nosauciet emocijas, ko bērns varētu just Piemēram: “Man šķiet, tas varēja būt bailīgi tev. Vai tā bija?”
- Palūdziet aprakstīt izjūtas caur tēliem vai metaforām “Ja tavas jūtas būtu dzīvnieki/ziedi, kādi tie būtu?”
- Esiet pacietīgi Stāsta veidošana var prasīt laiku. Bērns atvērsies pakāpeniski.
- Atbalstiet stāsta nobeigumu Ja bērns runā par ko sāpīgu, palīdziet viņam noslēgt ar pozitīvu noti: “Ko tu vēlētos, lai notiktu tālāk?”
Veiksmīgas terapeitiskās stāsta veidošanas noteikumi
- Drošība un komforts Nodrošiniet mierīgu vidi, lai bērns justos pasargāts un drošs.
- Laipna un iejūtīga attieksme Runājiet maigi, izvairieties no kritikas vai nosodījuma.
- Ļaujiet bērnam būt galvenajam autoram Nepiedāvājiet uzreiz savas idejas — dodiet bērnam brīvību izteikt savas domas.
- Izmantojiet bērnam pazīstamus tēlus Iesaistiet tēlus vai sižetus, kas bērnam ir tuvi: iemīļotas pasakas, dzīvnieki vai notikumi no viņa dzīves.
- Veiciniet emociju izpausmi Jautājiet: “Kā tu domā, ko šis varonis juta?” vai “Ko viņš vēlējās darīt tālāk?”
- Vienmēr pabeidziet stāstu pozitīvi Rūpējieties, lai stāsta nobeigums būtu optimistisks, sniedzot bērnam cerības un spēka sajūtu.
- Vērojiet bērna reakcijas Ja bērns šķiet sasprindzināts vai noslēgts, mainiet pieeju vai ieturiet pauzi.
- Esiet pacietīgi Nesteidzieties — dažkārt stāstam nepieciešams laiks, lai tas atklātos.
- Ņemiet vērā vecumu un intereses Izmantojiet vienkāršu valodu un sižetus, ko bērns saprot un kas viņu interesē.
- Palīdziet, bet nedominējiet Piedāvājiet idejas, ja bērns vilcinās, bet atstājiet viņam izvēles brīvību un vadību.
Stāsta zīmēšana
Kāpēc katru terapeitiskā stāsta daļu zīmēt uz atsevišķas lapas
- Posmu nodalīšana un koncentrēšanās
- Zīmējot katru stāsta posmu atsevišķi, bērns labāk koncentrējas uz konkrēto brīdi. Tas palīdz izvairīties no emocionālas vai vizuālas pārslodzes.
- Pārdzīvojumu pakāpeniska apstrāde
- Katra stāsta daļa atbilst noteiktam emocionālās pieredzes posmam. Zīmēšana palīdz bērnam drošā veidā soli pa solim iziet cauri sarežģītām situācijām — no drošības sajūtas līdz problēmas atrisinājumam.
- Vizualizācija un distancēšanās
- Attēli ļauj bērnam pārcelt savas jūtas uz papīra un paskatīties uz tām no malas. Tas mazina emocionālo spriedzi un palīdz labāk izprast situāciju.
- Simbolizācija un vienkāršošana
- Ar zīmējuma palīdzību bērns var izteikt to, ko ir grūti pateikt vārdos. Krāsas, formas un tēli kļūst par viņa emociju un domu simboliem.
- Telpa pārdomām
- Kad visi zīmējumi ir pabeigti, bērns kopā ar pieaugušo var tos aplūkot, pārrunāt varoņa emocionālās pārmaiņas un izcelt pozitīvos brīžus.
- Kontroles sajūtas stiprināšana
- Bērns redz, kā stāsts veidojas soli pa solim. Tas palīdz viņam sajust, ka viņš var ietekmēt notikumu attīstību un atrast risinājumus sarežģītām situācijām.
- Sasniegumu saglabāšana
- Katra lapa kļūst par daļu no pabeigta stāsta. Tas uzsver katra posma nozīmi un ļauj bērnam lepoties ar paveikto.
- Elastība stāsta izmaiņām
- Ja bērns vēlas kaut ko mainīt vai pievienot noteiktā posmā, to var viegli izdarīt, neskarot pārējās daļas.
- Pabeigtības sajūtas veidošana
- Zīmējumi uz atsevišķām lapām veido stāsta struktūru. Kad visas daļas ir kopā, rodas sajūta, ka stāsts ir noslēgts un veiksmīgs.
- Atgādinājums pašrefleksijai
- Šos zīmējumus var saglabāt kā atgādinājumu par to, kā bērns tika galā ar grūtu situāciju. Tas stiprina viņa pārliecību par saviem spēkiem.
Kāpēc ir ērti zīmēt terapeitiskos stāstus planšetē
- Viegli labot
- Ja kaut kas nepatīk, to var viegli izdzēst vai izmainīt bez liekām pūlēm.
- Daudz rīku
- Ir pieejamas krāsas, otas, formas — viss vienuviet.
- Ērta saglabāšana
- Zīmējumi nepazūd — tie tiek saglabāti vienā failā vai mapē.
- Var pievienot detaļas
- Stāstu ir viegli papildināt vai mainīt jebkurā brīdī.
- Papīra ekonomija
- Nav jāpērk daudz lapu vai krāsu — viss jau ir ierīcē.
- Viegli dalīties
- Zīmējumu var ātri parādīt terapeitam, skolotājam vai citam pieaugušajam.
- Mūsdienīga pieeja
- Planšete bērniem ir pazīstams rīks, tāpēc process šķiet interesants un dabisks.
- Iespēja pievienot multimedijus
- Zīmējumiem var pievienot tekstu, skaņu vai pat animāciju, lai stāsts kļūtu vēl dzīvāks.
Stāsta veidošanas shēma
Kā vecākiem veidot dialogu ar bērnu, izmantojot terapeitisku stāstu radīšanu planšetē.
Sāciet ar varoņa izvēli Jautājiet bērnam: "Kas būs mūsu stāsta galvenais varonis? Vai tas būsi tu pats, dzīvnieks vai varbūt supervaronis?" Ļaujiet bērnam uzzīmēt varoni planšetē vai iztēloties viņu.
Izveidojiet varoņa pasauli Izdomājiet kopā, kur varonis dzīvo: "Kāda ir viņa māja? Kas to ieskauj? Uzzīmē, kā tas izskatās!" Piedāvājiet pievienot detaļas: ziedus, varoņa iemīļoto ēdienu, viņa mīļāko vietu.
Aprakstiet ikdienas dzīvi Sāciet stāstu ar pozitīvu noti: "Pastāsti, ko varonis dara katru dienu. Kas viņam patīk? Kas viņu iepriecina?" Bērns var zīmēt atsevišķas ainas: rītu, rotaļas, pastaigas.
Ieviesiet problēmu Jautājiet: "Kas varētu notikt ar mūsu varoni? Varbūt viņš kaut ko pazaudēja, apmaldījās vai kaut kas viņu nobiedēja?" Ļaujiet bērnam uzzīmēt šo mirkli un izskaidrot, kā jūtas varonis.
Apspriediet varoņa emocijas Sakiet: “Kā tev šķiet, ko varonis jūt šajā situācijā? Kāpēc viņš tā jūtas?” Kopā uzzīmējiet, kā izskatās varoņa bailes, skumjas vai pārsteigums.
Meklējiet risinājumu kopā Jautājiet: “Ko varonis varētu darīt, lai pārvarētu šo situāciju? Kurš viņam varētu palīdzēt?” Bērns var uzzīmēt risinājumu: varonis lūdz palīdzību draugam, izdomā plānu vai atrod kaut ko noderīgu.
Veiksmīgi noslēdziet stāstu Apkopojiet: “Ko tagad jūt varonis, kad viss ir izdevies? Ko viņš iemācījās pēc šī piedzīvojuma?” Ļaujiet bērnam uzzīmēt varoni laimīgu savā pasaulē.
Apspriediet stāstu Jautājiet: “Kā tev šķiet, uz ko šis stāsts ir līdzīgs? Vai tev ir gadījies kas līdzīgs?” Bērns var pastāstīt par savām izjūtām, un tas palīdzēs jums viņu labāk izprast.
Saglabājiet stāstu Sakiet: “Šis stāsts ir mūsu kopīgs piedzīvojums. Saglabāsim to, lai varētu vēlreiz apskatīt vai turpināt nākamreiz.” Jūs varat izdrukāt zīmējumus vai saglabāt tos planšetē.
Slavējiet bērnu Vienmēr uzslavējiet viņa centību: “Tu tik lieliski izdomāji! Varonis ir tik spēcīgs un gudrs — gluži kā tu!”
10 noteikumi, kā veidot dialogu ar bērnu Klausieties, ne tikai runājiet. Nepārtrauciet bērnu. Ļaujiet viņam izteikties, pat ja viņš ilgi meklē vārdus. Nekritizējiet uzreiz. Izvairieties no frāzēm kā: “Tas nav pareizi!” vai “Kādas muļķības!” — tas var noslēgt bērnu. Uzdodiet atvērtus jautājumus. Piemēram: “Ko tu par to domā?”, “Kā tu jūties?” Parādiet savu uzmanību. Izslēdziet telefonu, skatieties acīs, pamājiet ar galvu — lai bērns justu, ka jūs tiešām klausāties. Runājiet mierīgi. Pat ja bērns ir izdarījis kaut ko nepareizi, paskaidrojiet bez kliegšanas. Mierīgs tonis veido uzticēšanos. Neapspriediet un nenosodiet bērna jūtas. Piemēram: “Es saprotu, ka tu esi dusmīgs,” nevis “Nedusmojies!” Skaidrojiet saprotami. Izmantojiet vārdus, ko bērns saprot, un īsus teikumus. Atbalstiet sarunu ar piemēriem. Piemēram: “Man arī tā bija, kad biju mazs.” Slavējiet no sirds. Novērtējiet bērna centienus, pat ja rezultāts nav ideāls: “Tu tiešām labi pacenties!” Esiet atvērti jebkurai tēmai. Bērnam jājūtas brīvi runāt par jebko — bez bailēm.
Tests: Cik labi jūs protat veidot dialogu ar savu bērnu? Izvēlieties vienu no trim atbilžu variantiem: A: Vienmēr B: Dažkārt C: Nekad vai reti
Vai dodat bērnam iespēju izteikties līdz galam, nepārtraucot? A: Vienmēr uzmanīgi klausos. B: Klausos, bet dažkārt pārtraucu. C: Bieži pārtraucu vai pabeidzu viņa teikto.
Vai jautājat bērnam par viņa jūtām un domām? A: Regulāri jautāju un uzmanīgi klausos atbildes. B: Runāju par jūtām tikai laiku pa laikam. C: Reti vai vispār nejautāju par viņa emocijām.
Vai izvairāties no kritikas vai nosodījuma sarunas laikā ar bērnu? A: Vienmēr cenšos runāt bez nosodījuma. B: Dažkārt kritizēju, bet ne bieži. C: Bieži kritizēju vai nosodu.
Vai izskaidrojat savus lūgumus vai piezīmes skaidri un bez agresijas? A: Vienmēr paskaidroju saprotami un mierīgi. B: Paskaidroju, bet ne vienmēr kontrolēju emocijas. C: Dažkārt runāju asi vai bez skaidrojuma.
Vai uzturat acu kontaktu sarunas laikā ar bērnu? A: Vienmēr skatos viņam acīs, rādot uzmanību. B: Dažkārt novēršos, bet cenšos skatīties. C: Bieži novēršos vai vispār neuzturu kontaktu.
Vai veicināt to, lai bērns uzdotu jautājumus vai izteiktu savas domas? A: Pastāvīgi to atbalstu. B: Dažreiz, bet ne regulāri. C: Gandrīz neatbalstu vai neuzskatu to par svarīgu.
Vai pamanāt un slavējat bērna centienus, pat par nelieliem sasniegumiem? A: Regulāri slavēju viņa centību. B: Slavēju, bet ne vienmēr pamanu sīkumus. C: Reti vai gandrīz nemaz neslavēju.
Vai spējat mierīgi izteikt neapmierinātību bez kliegšanas? A: Vienmēr cenšos runāt mierīgi. B: Dažkārt paceļu balsi. C: Bieži kliedzu vai izsaku neapmierinātību asi.
Vai parādāt bērnam, ka viņa domas jums ir svarīgas? A: Pastāvīgi uzsveru, ka viņa viedoklis ir nozīmīgs. B: Dažreiz, bet ne vienmēr to parādu. C: Reti vai vispār neuzsveru to.
Vai noslēdzat sarunu ar bērnu pozitīvā noskaņā, pat pēc konflikta? A: Vienmēr cenšos izlīgt un noslēgt sarunu pozitīvi. B: Dažreiz atrisinu konfliktu, bet ne vienmēr pozitīvi. C: Bieži atstāju visu neatrisinātu vai saspringtu. Punktu skaitīšana: A = 3 punkti B = 2 punkti C = 1 punkts Rezultāti: 26–30 punkti: Jūs lieliski protat veidot dialogu ar savu bērnu! Jūsu uzmanība, sapratne un mierīgums rada uzticības un atbalsta atmosfēru. Turpiniet tāpat!
20–25 punkti: Jūsu saziņas līmenis ar bērnu ir labs, taču ir lietas, ko varētu uzlabot. Pievērsiet vairāk uzmanības bērna izjūtām un biežāk ieklausieties viņā.
15–19 punkti: Dialogs ar bērnu prasa uzlabojumus. Iespējams, jūs bieži novēršaties vai pārāk asi izpaužat savas emocijas. Strādājiet pie pacietības un emocionāla atbalsta sniegšanas.
Mazāk nekā 15 punkti: Ir nopietnas problēmas saziņā ar bērnu. Iespējams, jūs vairāk kritizējat nekā klausāties vai ignorējat bērna emocionālās vajadzības. Centieties izveidot drošu vidi sarunai, sākot ar vienkāršiem jautājumiem un uzmanīgu klausīšanos.
Stāsta veidošana Ko bērnam dod terapeitiska stāsta veidošana
Emociju izlāde Bērns var izpaust jūtas, kuras ir grūti pateikt tieši — piemēram, bailes, dusmas vai skumjas.
Savu pārdzīvojumu izpratne Caur stāstu bērns iemācās nosaukt savas emocijas un saprast, kā tās viņu ietekmē.
Atvieglojums no smagas pieredzes Runājot par traumatiskajiem notikumiem, bērns mazina iekšējo spriedzi un sāk just atvieglojumu.
Kontroles sajūta pār situāciju Stāstot stāstu, bērns kļūst par savu pārdzīvojumu "autor" — nevis vienkārši notikumu upuris.
Pozitīva nobeiguma veidošana Bērns var atrast veidus, kā pabeigt stāstu uz pozitīvas nots, kas palīdz rast cerības sajūtu.
Uzticības veidošana Stāstīšanas process stiprina saikni ar pieaugušo, kurš klausās un atbalsta.
Iztēles un pašizpausmes attīstīšana Stāsta veidošana attīsta radošo domāšanu un ļauj bērnam atrast savu veidu, kā runāt par pārdzīvojumiem.
Risinājumu meklēšana Izdomātā sižetā bērns var izmēģināt dažādus veidus, kā atrisināt savas problēmas.
Baiļu mazināšana Nosauktās problēmas šķiet mazāk biedējošas, ja par tām var runāt spēles vai stāsta formā.
Pašrefleksijas prasmes Bērns iemācās analizēt sevi, saprast, kāpēc viņš jūtas tā, kā jūtas, un kā ar to sadzīvot.
Ko vecākiem dod terapeitiskā stāsta veidošana kopā ar bērnu
Labāka bērna izpratne Caur stāstu vecāki uzzina, kas bērnu satrauc, kādas ir viņa bailes, pārdzīvojumi un sapņi.
Emocionālā saikne Kopīga stāsta veidošana stiprina uzticību un satuvina vecākus ar bērnu.
Atbalsta instruments Tas ir veids, kā palīdzēt bērnam pārdzīvot sarežģītus notikumus, neliekot runāt tieši par sāpēm.
Iespēja ieraudzīt problēmu no citas puses Stāsts bieži palīdz saprast, kā bērns redz un izjūt situāciju.
Sarunas konteksts Par sarežģītām tēmām ir vieglāk runāt, izmantojot izdomātus varoņus vai pasaku situācijas.
Ceļš uz konfliktu risināšanu Vecāki var ieraudzīt, kur bērns jūtas ievainojams, un kopīgi atrast veidus, kā viņam palīdzēt.
Spriedzes mazināšana ģimenē Stāsts ļauj drošā formā izteikt problēmas, tādējādi mazinot emocionālo spriedzi.
Līdzdalības sajūta bērna dzīvē Vecāki kļūst par aktīviem procesa dalībniekiem, kas bērnam palīdz sajusties nozīmīgam un vajadzīgam.
Iespēja mācīt caur spēli Vecāki var parādīt bērnam, kā pārvarēt grūtības, modelējot tās stāstā.
Pašu vecāku uztveres uzlabošana par savu lomu Kopīgā radošā darbība atgādina vecākiem, cik svarīgs ir viņu atbalsts, un ļauj justies lepniem par savu lomu bērna dzīvē.
Kā motivēt bērnu veidot terapeitisku stāstu
Izveidojiet drošu vidi Runājiet klusā vietā, kur bērns jūtas droši un pasargāts.
Sāciet ar vienkāršo Uzdodiet vienkāršu jautājumu: “Kas tevi iepriecināja?” vai “Kas šodien bija interesants?”
Izmantojiet rotaļu formas Zīmēšana, stāstu un komiksu veidošana palīdz bērnam izpaust emocijas.
Piedāvājiet sākt ar izdomātu tēlu Piemēram: “Pastāsti par varoni, kurš kaut ko pārdzīvoja. Kas ar viņu notika?”
Neizdariet spiedienu Ja bērns klusē — tas ir normāli. Dodiet viņam laiku un parādiet, ka esat blakus.
Atbalstiet jebkādu sākumu Piemēram: “Ir svarīgi, ka tu to pateici”, pat ja bērns pateicis tikai ko īsu vai vienkāršu.
Nosauciet emocijas, ko bērns varētu just Piemēram: “Man šķiet, tas varēja būt bailīgi tev. Vai tā bija?”
Palūdziet aprakstīt izjūtas caur tēliem vai metaforām “Ja tavas jūtas būtu dzīvnieki/ziedi, kādi tie būtu?”
Esiet pacietīgi Stāsta veidošana var prasīt laiku. Bērns atvērsies pakāpeniski.
Atbalstiet stāsta nobeigumu Ja bērns runā par ko sāpīgu, palīdziet viņam noslēgt ar pozitīvu noti: “Ko tu vēlētos, lai notiktu tālāk?”
Veiksmīgas terapeitiskās stāsta veidošanas noteikumi
Drošība un komforts Nodrošiniet mierīgu vidi, lai bērns justos pasargāts un drošs.
Laipna un iejūtīga attieksme Runājiet maigi, izvairieties no kritikas vai nosodījuma.
Ļaujiet bērnam būt galvenajam autoram Neuzspiediet savas idejas — dodiet bērnam brīvību izteikt savas domas.
Izmantojiet bērnam pazīstamus tēlus Iesaistiet tēlus vai sižetus, kas bērnam ir tuvi: iemīļotas pasakas, dzīvnieki vai notikumi no viņa dzīves.
Veiciniet emociju izpausmi Jautājiet: “Kā tu domā, ko šis varonis juta?” vai “Ko viņš vēlējās darīt tālāk?”
Vienmēr pabeidziet stāstu pozitīvi Rūpējieties, lai stāsta nobeigums būtu optimistisks, sniedzot bērnam cerības un spēka sajūtu.
Vērojiet bērna reakcijas Ja bērns šķiet sasprindzināts vai noslēgts, mainiet pieeju vai ieturiet pauzi.
Esiet pacietīgi Nesteidzieties — dažkārt stāstam nepieciešams laiks, lai tas atklātos.
Ņemiet vērā vecumu un intereses Izmantojiet vienkāršu valodu un sižetus, ko bērns saprot un kas viņu interesē.
Palīdziet, bet nedominējiet Piedāvājiet idejas, ja bērns vilcinās, bet atstājiet viņam izvēles brīvību un vadību.
Stāsta zīmēšana Kāpēc katru terapeitiskā stāsta daļu zīmēt uz atsevišķas lapas
Posmu nodalīšana un koncentrēšanās Zīmējot katru stāsta posmu atsevišķi, bērns labāk koncentrējas uz konkrēto brīdi. Tas palīdz izvairīties no emocionālas vai vizuālas pārslodzes.
Pārdzīvojumu pakāpeniska apstrāde Katra stāsta daļa atbilst noteiktam emocionālās pieredzes posmam. Zīmēšana palīdz bērnam drošā veidā soli pa solim iziet cauri sarežģītām situācijām — no drošības sajūtas līdz problēmas atrisinājumam.
Vizualizācija un distancēšanās Attēli ļauj bērnam pārcelt savas jūtas uz papīra un paskatīties uz tām no malas. Tas mazina emocionālo spriedzi un palīdz labāk izprast situāciju.
Simbolizācija un vienkāršošana Zīmējuma palīdzību bērns var izteikt to, ko ir grūti pateikt vārdos. Krāsas, formas un tēli kļūst par viņa emociju un domu simboliem.
Telpa pārdomām Kad visi zīmējumi ir pabeigti, bērns kopā ar pieaugušo var tos aplūkot, pārrunāt varoņa emocionālās pārmaiņas un izcelt pozitīvos brīžus.
Kontroles sajūtas stiprināšana Bērns redz, kā stāsts veidojas soli pa solim. Tas palīdz viņam sajust, ka viņš var ietekmēt notikumu attīstību un atrast risinājumus sarežģītām situācijām.
Sasniegumu saglabāšana Katra lapa kļūst par daļu no pabeigta stāsta. Tas uzsver katra posma nozīmi un ļauj bērnam lepoties ar paveikto.
Elastība stāsta izmaiņām Ja bērns vēlas kaut ko mainīt vai pievienot noteiktā posmā, to var viegli izdarīt, neskarot pārējās daļas.
Pabeigtības sajūtas veidošana Zīmējumi uz atsevišķām lapām veido stāsta struktūru. Kad visas daļas ir kopā, rodas sajūta, ka stāsts ir noslēgts un veiksmīgs.
Atgādinājums pašrefleksijai Šos zīmējumus var saglabāt kā atgādinājumu par to, kā bērns tika galā ar grūtu situāciju. Tas stiprina viņa pārliecību par saviem spēkiem.
Kāpēc ir ērti zīmēt terapeitiskos stāstus planšetē
Viegli labot Ja kaut kas nepatīk, to var viegli izdzēst vai izmainīt bez liekām pūlēm.
Daudz rīku Ir pieejamas krāsas, otas, formas — viss vienuviet.
Ērta saglabāšana Zīmējumi nepazūd — tie tiek saglabāti vienā failā vai mapē.
Var pievienot detaļas Stāstu ir viegli papildināt vai mainīt jebkurā brīdī.
Papīra ekonomija Nav jāpērk daudz lapu vai krāsu — viss jau ir ierīcē.
Viegli dalīties Zīmējumu var ātri parādīt terapeitam, skolotājam vai citam pieaugušajam.
Mūsdienīga pieeja Planšete bērniem ir pazīstams rīks, tāpēc process šķiet interesants un dabisks.
Iespēja pievienot multimedijus Zīmējumiem var pievienot tekstu, skaņu vai pat animāciju, lai stāsts kļūtu vēl dzīvāks.
Stāsta Veidošanas Shēma

Domu, emociju, uzvedības un ķermeņa reakciju loma stāstā un dialogā
Kognitīvi biheiviorālajā terapijā (KBT) stāsta un dialoga veidošanas shēma paredz strukturētu pieeju tam, kā domas, emocijas, uzvedība un ķermeņa reakcijas savstarpēji mijiedarbojas un ietekmē viena otru. Šī metode palīdz cilvēkiem — īpaši bērniem — saprast saikni starp to, ko viņi domā, jūt, dara un kā viņu ķermenis reaģē.Terapeiti izmanto šo shēmu, lai palīdzētu bērniem un pieaugušajiem sadalīt stresa vai nepatīkamu notikumu saprotamās daļās. Apskatot domu, emociju, uzvedību un ķermeniskās izpausmes atsevišķi, klienti sāk pamanīt likumsakarības un saprast, kā viņu prāts un ķermenis reaģē uz noteiktiem trigeriem.
1. Doma (Ko mēs domājam?)
Paskaidrojums: Tā ir pārliecība, uztvere vai situācijas interpretācija no cilvēka puses. Ir svarīgi identificēt konkrētu domu vai ideju, kas rodas kā reakcija uz notikumu. Piemērs: Ja bērns redz suni, kas skrien viņam pretī, viņa doma var būt: "Suns grasās mani iekost", kas atspoguļo bailes vai sagaidāmas briesmas.
2. Emocijas (Ko mēs jūtam?)
Paskaidrojums: Tās ir izjūtas vai emocionāli stāvokļi, kas rodas domu rezultātā. KBT pieejā ir svarīgi skaidri noteikt un izprast šīs emocijas. Piemērs: Šajā situācijā bērns var izjust bailes, trauksmi vai pat paniku kā reakciju uz domu par iespējamu kodumu.
3. Uzvedība (Ko mēs darām vai sakām?)
Paskaidrojums: Tās ir jebkādas darbības vai verbāli izteikumi, kas rodas domu un emocionālās reakcijas rezultātā. Uzvedība bieži parāda, kā cilvēks pauž vai tiek galā ar savām emocijām. Piemērs: Bērns var sākt kliegt, aizbēgt vai mēģināt paslēpties, lai pasargātu sevi no iedomātām briesmām.
4. Ķermeniskās izpausmes (Kas notiek ar mūsu ķermeni?)
Paskaidrojums: Tās ir fiziskas reakcijas, kas pavada emocionālu un kognitīvu pieredzi. Ķermeņa izpausmes bieži ir tieša atbilde uz emocionālo stāvokli un var ietvert sirdsdarbības paātrināšanos, muskuļu sasprindzinājumu, svīšanu vai citus stresa simptomus. Piemērs: Bērns var just, ka viņam paātrinās sirdsdarbība, svīst plaukstas vai rodas spiedoša sajūta krūtīs, kad viņš izjūt bailes.
Procesa shēma katrā blokā

Gamifikācija zīmēšanas
Kā pielietot geimifikāciju zīmējumiem, kas attēlo traumatisku notikumu
Kam tas paredzēts?
- To izmanto darbā ar traumatiskiem pārdzīvojumiem.
- Tas kalpo kā terapeitisks rituāls, kas palīdz bērnam simboliski atlaist negatīvās emocijas.
- Tas ir paredzēts, lai pārvarētu kontroles trūkuma sajūtu pār savām atmiņām.
Psiholoģiskā ietekme:
- Aktīvs darbs ar problēmu
- Negatīvu emociju izpausme, kuras ir grūti izteikt vārdos
- Simboliska atbrīvošanās no traumas
- Paškontroles atjaunošana
- Stimulē diskusiju un pašrefleksiju
Uzmanību!
Esiet īpaši uzmanīgi, strādājot ar traumatiskiem tēliem!
- Šī nav profesionāla ārstēšanas sesija.
- Ne visas metodes ir vienlīdz efektīvas visiem bērniem.
- Procesam jānotiek bērna kontrolē, ar pieaugušā atbalstu.
- Bērns jāiedrošina pilnībā izmēģināt katru metodi un noskaidrot, kura viņam ir vispiemērotākā.
- Ja kāda metode bērnam nav efektīva, tā nav viņa vaina – uz to jāvērš uzmanība jau pašā sākumā.
Kontrindikācijas attiecas tikai uz bērna stāvokli – ja bērns ir nestabils, piemēram, akūtā psihotiskā stāvoklī, geimifikāciju nedrīkst pielietot. Bērnam jābūt stabilam, lai strādātu ar traumu. Vienīgais gadījums, kad šo metodi drīkst izmantot akūtā stāvoklī, ir situācija, kad bērnam nekavējoties jāpalīdz pēc nopietna stresa notikuma. Piemēram, ja bērns tikko piedzīvojis apšaudi – tas nav psihiski, bet akūts psiholoģisks stāvoklis, kurā geimifikācijas metode var darboties.
Sagaidāmais rezultāts
KBT (kognitīvi biheiviorālās terapijas) fokuss ļauj apzināti strādāt ar emocijām, izmantojot iztēli kā kontroles instrumentu. Pēc traumatiskā atmiņas notikuma apstrādes ar zīmējuma geimifikācijas tehniku bērns spēj distancēti skatīties uz situāciju, nevis atkal un atkal to emocionāli pārdzīvot. Pārdzīvotais stresa notikums kļūst par vienkāršu atmiņu — attēls vairs nav tik spilgts, un stresa līmenis samazinās. Līdz ar to šī atmiņa vairs neietekmē bērnu, un viņš netērē tai spēkus un emocionālo resursu.
Ekrāna metode ar KBT tehniku pielietojumu
Ievads:
Šī metode palīdz bērniem mainīt traumatisku tēlu uztveri, izmantojot pakāpeniskas iztēles pārmaiņas. Kognitīvi biheiviorālās terapijas (KBT) tehnikas ir vērstas uz negatīvo asociāciju pārstrukturēšanu un kontroles sajūtas attīstīšanu.
Uzmanību!
Izmantojiet aizsardzības instrumentu pret iznīcināšanu geimifikācijas procesā (piemēram, sadedzināšana vai sasmalcināšana). Svarīgi, lai bērns justos droši un viņam būtu iespēja aizsargāt to, kas viņam ir svarīgs. Bērns nedrīkst nejauši iznīcināt pats sevi, tos, kurus viņš vēlas aizsargāt, vai arī to, ko viņš vēlas saglabāt savā zīmējumā.
Tehnika 1: Ekrāna metode
| Solis | Apraksts |
|---|---|
| 1. SOLIS | Paskaties uz savu zīmējumu, kas attēlo traumatisko notikumu. Piedāvājiet bērnam aprakstīt savu zīmējumu. Jautājiet: "Ko tu jūti, kad skaties uz šo attēlu?" Psiholoģiskais efekts: palīdz identificēt emocijas vai domas, ko izraisa šis tēls. |
| 2. SOLIS | Pārvērt zīmējumu par melnbaltu. Piedāvājiet bērnam lietotnē izmantot geimifikatoru un izslēgt krāsas, lai zīmējums kļūtu melnbalts. Jautājiet: "Vai kļuva mazāk biedējoši vai satraucoši, kad krāsas pazuda?" Psiholoģiskais efekts: samazina emocionālo ietekmi, mainot vizuālo uztveri. |
| 3. SOLIS | Atspēlē notikumu kā stāstu. Lūdziet bērnam atskaņot notikumu kā filmas kadrus, izmantojot lietotnes atskaņotāju. Jautājiet: "Kā tu jūties, kad vienkārši skaties uz šiem notikumiem no malas, kā skatītājs?" Psiholoģiskais efekts: palīdz bērnam distancēties no traumatiskā pieredzējuma. |
| 4. SOLIS | Apturi kadru. Lūdziet bērnam nospiest pogu "stop" atskaņotājā un apturēt stāstu brīdī, kas šķiet visvairāk traucējošs. Jautājiet: "Kā izskatās notikums, kad tas ir apstājies? Vai tas tagad šķiet mazāk draudošs?" Psiholoģiskais efekts: veido kontroles sajūtu, ļaujot bērnam "vadīt" attēlu. |
| 5.–7. SOLIS | Pārgriezt atpakaļ, atskaņot lēni. Piedāvājiet bērnam lietotnē pārgriezt stāstu uz beigām un pēc tam atskaņot to vēlreiz, bet palēnināti. Jautājiet: "Ko tu jūti, kad notikumi rit atpakaļgaitā vai lēnāk?" Psiholoģiskais efekts: palīdz pārstrukturēt negatīvās asociācijas un pievienot spēles elementu. |
| 8.–10. SOLIS | Krāsu maiņa, izpludināšana, izzušana. Piedāvājiet bērnam mainīt zīmējumu, izmantojot geimifikatorus: nomainīt krāsas (piemēram, padarīt zīmējumu zilu vai zaļu); izmantot izpludināšanu, lai padarītu attēlu miglainu; pielietot izpludināšanu tā, lai attēls pakāpeniski izzustu. Jautājiet: "Ko tu jūti, kad zīmējums izzūd? Vai kļūst vieglāk?" Psiholoģiskais efekts: palīdz bērnam iztēlē mazināt traumatiskās atmiņas spēku. |
| 11. SOLIS | Nospied pogu “izdzēst”. Piedāvājiet bērnam pilnībā izdzēst attēlu lietotnē, izmantojot dzēšanas pogu. Jautājiet: "Kas ir mainījies, kad attēls pazuda? Kā tu jūties tagad?" Psiholoģiskais efekts: nostiprina pabeigtības un kontroles sajūtu. |
Turpiniet vingrinājumu vēl dažas minūtes, lai bērns varētu patrenēties mainīt dažādus attēla aspektus.
Tehnika 2: Distanču veidošana
| Solis | Apraksts |
|---|---|
| 1. SOLIS | Paskaties uz traumatiskā notikuma zīmējumu. Bērns apraksta savas emocijas, kas saistītas ar zīmējumu. Psiholoģiskais efekts: palīdz identificēt, kādas emocijas vai domas izraisa šis tēls. |
| 2. SOLIS | Attālināt attēlu. Piedāvājiet bērnam lietotnē attālināt attēlu, padarot to arvien mazāku un mazāku. Jautājiet: "Ko tu jūti, kad zīmējums kļūst tāls un gandrīz pazūd?" Psiholoģiskais efekts: rada fizisku un emocionālu distanci, kas palīdz mazināt spriedzi. |
Tehnika 3: Rāmis
| Solis | Apraksts |
|---|---|
| 1. SOLIS | Uzzīmēt rāmi ap attēlu. Piedāvājiet bērnam lietotnē, izmantojot geimifikatoru, ievietot zīmējumu rāmī. Jautājiet: "Kā tu jūties, kad zīmējums ir rāmī? Vai tas tagad šķiet mazāk reāls?" Psiholoģiskais efekts: ierobežo tēla ietekmi, pārvēršot to par kaut ko kontrolējamu. |
| 2. SOLIS | Mainīt attēla izmēru un novietojumu. Piedāvājiet bērnam lietotnē samazināt vai palielināt zīmējumu rāmī. Jautājiet: "Vai mainās tavas sajūtas, kad zīmējums kustas?" Psiholoģiskais efekts: palīdz bērnam apzināties, ka viņš kontrolē šo procesu. |
| 3. SOLIS | Rāmja vai attēla iznīcināšana. Piedāvājiet bērnam lietotnē, izmantojot geimifikatoru, iznīcināt zīmējumu, piemēram, sasist vai sadedzināt to rāmī. Jautājiet: "Ko tu jūti, kad zīmējums tiek iznīcināts?" Psiholoģiskais efekts: noslēdz darbu ar tēlu, pārvēršot to par kaut ko nebūtisku. |
Tehnika 4: Pozitīvie pretattēli
| Solis | Apraksts |
|---|---|
| 1. SOLIS | Uzzīmēt pozitīvu tēlu. Piedāvājiet bērnam izveidot jaunu zīmējumu, kas simbolizē prieku, drošību vai mieru. Jautājiet: "Ko tu jūti, skatoties uz šo jauno tēlu?" Psiholoģiskais efekts: pārslēgt uzmanību uz pozitīvām asociācijām. |
| 2. SOLIS | Pārklāt pozitīvo tēlu virs traumatiska attēla. Piedāvājiet bērnam lietotnē uzlikt jauno, pozitīvo zīmējumu virsū traumatiskajam attēlam. Jautājiet: "Kas notiek ar negatīvo attēlu, kad to pārklāj pozitīvais tēls?" Psiholoģiskais efekts: aizstāt negatīvo uztveri ar pozitīvu pieredzi. |
Tehnika 5: Tēla paslēpšana
| Solis | Apraksts |
|---|---|
| 1. SOLIS | Paslēpt attēlu. Palūdziet bērnam lietotnē ar geimifikatora palīdzību sarullēt zīmējumu un paslēpt to drošā vietā – piemēram, seifā, zem akmens, iedomātā kastē vai labirintā, ko var arī uzzīmēt. Jautājiet: "Vai tu jūties vieglāk, kad attēls ir paslēpts?" Psiholoģiskais efekts: palīdz bērnam simboliski atstāt attēlu “drošā vietā”, samazinot emocionālo slodzi. |
Tehnika 6: Iznīcināšana
| Solis | Apraksts |
|---|---|
| 1. SOLIS | Iznīcināt zīmējumu. Piedāvājiet bērnam lietotnē, izmantojot geimifikatorus, sadedzināt, sasist vai saplēst zīmējumu. Jautājiet: "Kā tu jūties, kad šis tēls pazūd?" Psiholoģiskais efekts: palīdz bērnam apzināties, ka viņš spēj kontrolēt savas atmiņas un mazināt to ietekmi. |
Darba pie traumas rezultāts
Kādi ir ieguvumi no terapeitisko stāstu zīmēšanas
Darbs ar traumu: rezultāti
Kādi uzlabojumi notiek, zīmējot terapeitiskos stāstus
Kā saprast, ka stāsts palīdzēja bērnam?
Stāsts nav nodarīja kaitējumu: Pat ja bērnam šobrīd nav nepieciešama palīdzība vai ja stāsts ne pilnībā neatbilst viņa situācijai, tas tik un tā būs noderīgs un drošs.
Stāstam ir sākums un beigas: Tas palīdz bērnam uztvert notikumu kā pabeigtu un atstāt to pagātnē.
Bērns atpazina sevi varonī: Viņš atpazina savas emocijas vai situāciju stāstā un varēja paskatīties uz to no malas.
Emocionāla iesaiste: Bērns aktīvi piedalījās stāsta veidošanā — izvēlējās varoni, izdomāja notikumus, zīmēja ilustrācijas. Tas padarīja procesu viņam nozīmīgu.
Viss ir saprotams un secīgi: Sižetā ir skaidrs, kurš ko dara un kāpēc.
Neuzbāzīgs secinājums: Stāstā ir kāds vēstījums vai doma, kas nerada bērnam spiedienu vai kairinājumu.
Samazinās negatīvās emocijas: Pārrunājot notikumu, tas vairs neizraisa spēcīgas negatīvas izjūtas.
- Izņēmums: Ir pieļaujamas skumjas vai sēras par zaudējumu — tās ir dabiskas emocijas. Piemēram, pēc intensīvas sērošanas fāzes par tuvinieka zaudējumu var rasties izpratne par to, ka:
- Emocijas ir iespējams apzināti regulēt.
- Sēras nav jāsaista ar apdraudējuma sajūtu vai negatīviem pašvērtējumiem.
Šāda pieeja palīdz bērnam ne tikai pārstrādāt pārdzīvojumus, bet arī izdarīt svarīgus secinājumus, kas veicina viņa psiholoģisko izaugsmi un stresa noturības veidošanos.
Veiksmīgi izveidota terapeitiskā stāsta pazīmes
- Bērns ir aktīvi iesaistīts Viņš pats pievieno stāstam tēlus, situācijas vai emocijas.
- Emocijas tiek izteiktas vārdos Bērns sāk runāt par varoņu jūtām, kas atspoguļo viņa paša pārdzīvojumus.
- Parādās atvieglojums Ir redzams, ka bērns kļūst mierīgāks vai jūtas labāk pēc stāsta beigām.
- Stāsts satur problēmas risinājumu Bērns atrod veidu, kā palīdzēt varonim pārvarēt grūtības — tas norāda uz iekšēju darbu ar problēmu.
- Bērns izpauž radošumu Viņa iztēle atklājas caur jaunām detaļām, idejām vai neparastiem risinājumiem.
- Uzticēšanās sajūta Bērns labprāt dalās savās domās un nebaidās runāt par sarežģītām tēmām.
- Mierīga un loģiska sižeta attīstība Ja stāstam ir saprotama notikumu gaita, tas liecina par bērna domu iekšējo sakārtotību.
- Bērns vēlas turpināt Viņš pats piedāvā jaunas epizodes vai turpina attīstīt sižetu.
- Pozitīvas beigas Stāsta noslēgumā ir jūtams optimisms, cerība vai konflikta atrisinājums.
- Attiecību stiprināšanās Jūs pamanāt, ka bērns kļūst atvērtāks un uzticīgāks savā saskarsmē.
Sagaidāmie rezultāti:
Uzticības attiecību veidošana:
- Veidojas ciešāks kontakts starp pieaugušajiem un bērniem.
- Uzlabojas komunikācijas intensitāte un kvalitāte.
Emociju un domāšanas izpratne:
- Pieaugušajam ir iespēja labāk izprast bērna domas un jūtas.
- Bērns iepazīst pieaugušā iekšējo pasauli.
Komunikācijas attīstība:
- Pieaugušie un bērni mācās dalīties ar savām problēmām.
- Veidojas prasme strukturēt notikumus stāstā, kas palīdz saprast cēloņus un sekas, kā arī pieņemt lēmumus, balstoties uz personīgo pieredzi.
Vērtību veidošana un pašizziņa:
- Stāstu analīze palīdz izprast piemērotu un nepiemērotu uzvedību, galveno un mazāk svarīgo mērķu nozīmi.
- Bērns pakāpeniski atklāj savas spējas un potenciālu.
Personīgā drošība un stresa noturība:
- Palielinās drošības sajūta, pateicoties izpratnei par to, ko bērns var ietekmēt un kas ir ārpus viņa kontroles.
- Veidojas reālistisks priekšstats par sevi, savām kļūdām un pieaug tolerance pret vilšanos.
- Tiek identificēti alternatīvi uzvedības modeļi.
Vērtību orientācija:
- Stāsti palīdz veidot izpratni par dzīves vērtībām.
- Profilakse pret "stāstu deficīta sindromu", kas var veicināt atkarību no televīzijas, datorspēlēm vai interneta.
Identitātes un pašvērtējuma attīstība:
- Pašvērtējums nostiprinās un veidojas identitāte.
Intelektuālā attīstība:
- IQ pieaug, pateicoties sava emocionālā stāvokļa un citu jūtu apzināšanai.
Sociālās prasmes:
- Attīstās prasme klausīties, nepārtraukt sarunu biedru un veidot strukturētas atbildes.
Tests: Vai jums izdevās izveidot veiksmīgu terapeitisko stāstu kopā ar bērnu?
Izvēlieties vienu no trim atbilžu variantiem:
- A: Jā, pilnībā.
- B: Daļēji.
- C: Nē.
1. Vai bērns bija ieinteresēts un aktīvi piedalījās stāsta veidošanā?
- A: Jā, viņš ar prieku izteica idejas.
- B: Viņš nedaudz piedalījās, bet ātri zaudēja interesi.
- C: Nē, viņš bija pasīvs vai nevēlējās piedalīties.
2. Vai bērns pieminēja varoņu emocijas, kas varētu atspoguļot viņa paša pārdzīvojumus?
- A: Jā, viņš atklāti runāja par varoņu jūtām.
- B: Tikai dažas reizes pieminēja emocijas.
- C: Nē, viņš tam nepievērsa uzmanību.
3. Vai bērna noskaņojums uzlabojās pēc stāsta izveides?
- A: Jā, viņš izskatījās mierīgāks vai priecīgāks.
- B: Noskaņojums gandrīz nemainījās.
- C: Nē, viņš joprojām bija sasprindzināts vai noskumis.
4. Vai bērns izdomāja veidu, kā varonis var atrisināt savas problēmas?
- A: Jā, viņš pats piedāvāja risinājumu.
- B: Viņam bija nepieciešama mana palīdzība, lai atrastu risinājumu.
- C: Nē, viņš nevarēja izdomāt risinājumu.
5. Vai bērns izrādīja radošumu sižeta veidošanā (piemēram, izdomāja interesantas idejas)?
- A: Jā, viņš bija ļoti radošs.
- B: Viņa idejas bija vienkāršas, bet interese bija.
- C: Nē, viņš gandrīz neizrādīja iniciatīvu.
6. Vai bērns caur stāstu pieskārās svarīgām vai sarežģītām tēmām?
- A: Jā, viņš runāja par to, kas viņu uztrauc.
- B: Tikai daļēji, ne pārāk dziļi.
- C: Nē, mēs palikām pie virspusējām tēmām.
7. Vai stāsta sižets bija loģisks un secīgs?
- A: Jā, tas attīstījās vienmērīgi un saprotami.
- B: Vietām bija haotiskas izmaiņas, bet kopumā viss izdevās.
- C: Nē, sižets bija nesakārtots vai pārtrūka.
8. Vai bērns vēlējās turpināt stāstu vai izdomāt jaunas detaļas?
- A: Jā, viņš gribēja attīstīt sižetu tālāk.
- B: Tikai nedaudz izrādīja interesi par turpinājumu.
- C: Nē, viņš neizrādīja vēlēšanos.
9. Vai stāsts noslēdzās pozitīvā noskaņā?
- A: Jā, mēs izdomājām labu noslēgumu, kas deva cerību.
- B: Noslēgums bija neitrāls, bez skaidra risinājuma.
- C: Nē, stāsts beidzās neskaidri vai negatīvi.
10. Vai jūs sajutāt, ka pēc šī stāsta stiprinājās uzticība un saikne ar bērnu?
- A: Jā, mēs kļuvām tuvāki.
- B: Ir nelielas pozitīvas pārmaiņas.
- C: Nē, es nejutu nekādas izmaiņas.
Punktu skaitīšana:
- A= 3 punkti
- B = 2 punkti
- C = 1 punkts
Rezultāti:
- 26–30 punkti: Jūs esat izveidojis ļoti veiksmīgu terapeitisko stāstu! Tas palīdzēja bērnam atvērties, izstrādāt savas jūtas un stiprināja jūsu savstarpējo saikni.
- 20–25 punkti: Stāsts bija noderīgs, taču ir aspekti, ko varētu uzlabot — piemēram, dziļāka emocionālā izpēte vai sižeta attīstīšana.
- 15–19 punkti: Vidējs rezultāts. Iespējams, bērnam ir nepieciešams vairāk laika, atbalsta vai ieinteresētības šādā formātā.
- Mazāk nekā 15 punkti: Stāsts nesasniedza savu mērķi. Mēģiniet mainīt pieeju: radiet drošu vidi, izmantojiet vienkāršus tēlus un esiet pacietīgāki.
Domu transformācijas shēma stāsta veidošanas laikā:
Bailes → Sajūta par drošību un pārliecību
Sāpīgas domas:
- Es esmu viens.
- Es esmu apdraudēts. Es varu nomirt.
- Es neko nevaru izdarīt.
- Es esmu bezpalīdzīgs.
- Es nevaru sevi pasargāt.
- Es esmu pazudis.
Dziedinošas domas:
- Vienmēr ir kāds, kas var man palīdzēt.
- Ir kāds, kurš mani mīl.
- Viss jau ir beidzies. Es izdzīvoju.
- Es varu kontrolēt situāciju.
- Es varu sev palīdzēt. Es varu kaut ko izdarīt.
- Es varu (iemācīties) sevi aizsargāt.
- Es esmu drošībā.
Zema pašvērtējuma sajūta → Sajūta par pašcieņu un pārliecību par sevi
Sāpīgas domas:
- Es esmu slikts bērns.
- Es esmu slikts, es esmu briesmīgs.
- Es neesmu spējīgs uz neko.
- Man vajadzētu kaunēties.
- Mani nevar mīlēt.
- Esmu neveiksminieks.
- Esmu neveikls.
- Man jābūt tādam, kādu mani grib redzēt X.
- Es visu daru slikti.
- Es neesmu svarīgs X.
- Es neesmu mīlestības cienīgs (no X).
- Es neesmu tāds (kā vajadzētu būt).
- Es esmu muļķis.
- Es esmu vājš.
- Es neesmu nekas (neesmu nozīmīgs).
- Es neesmu pelnījis, lai mani mīl.
- Es briesmīgi izskatos. Mans… ir briesmīgs.
Dziedinošas domas:
- Es esmu labs bērns.
- Ar mani viss ir kārtībā.
- Es varu kaut ko iemācīties.
- Es esmu tāds, kāds esmu, un tas ir labi.
- Mani var mīlēt.
- Es esmu laimīgs cilvēks. Man ir tiesības būt laimīgam.
- Es spēšu to izdarīt.
- Man ir tiesības būt pašam.
- Man ir tiesības kļūdīties.
- Es esmu svarīgs pats sev.
- Es esmu mīlestības cienīgs.
- Es esmu tieši tāds, kādam jābūt.
- Es varu mācīties no savām kļūdām.
- Es esmu stiprs. Es varu iemācīties būt stiprs.
- Es esmu es. Man ir tiesības būt pašam.
- Es esmu pelnījis mīlestību un varu to saņemt.
- Ar mani viss kārtībā (es esmu normāls, mīlestības cienīgs).
Vainas sajūta → Sevis un savas rīcības pieņemšana
Sāpīgas domas:
- Es esmu vainīgs. Man vajadzēja rīkoties citādi.
- Es pieļāvu kļūdu.
- Es sevi ienīstu.
- Es nevaru sev uzticēties.
Dziedinošas domas:
- Es darīju visu, ko spēju.
- Es esmu iemācījies no kļūdas. Es varu mācīties no kļūdām.
- Es varu sev piedot. Es varu sevi mīlēt.
- Es varu sev uzticēties (vai iemācīties to darīt).
Bezpēcs → Kontrole un izvēle
Sāpīgas domas:
- Es nevaru saņemt to, kas man ir nepieciešams.
- Es nevaru cerēt uz panākumiem.
- Es nevaru nevienam uzticēties.
- Es vienmēr esmu pie visa vainīgs.
- Es esmu vientuļš (mani pameta).
- Es to nevaru pieļaut.
- Man tas ir jādara. Man tas jāturpina darīt.
Dziedinošas domas:
- Es pats varu kaut ko izdarīt.
- Es varu būt veiksmīgs.
- Es varu izlemt, kam uzticēties.
- Es varu izlemt, par ko esmu atbildīgs.
- Es varu atrast draugus.
- Es varu izvēlēties — pieļaut to vai ne.
- Es varu darīt to citādi. Man ir izvēle.
